中国政府网
湖南省政府网
怀化市政府网
网站支持IPv6
繁體
无障碍浏览
长者专区
站群导航
市政府部门
市政府乡镇
市人民政府办公室
市财政局
市城市管理和综合执...
市发展和改革局
市工业和信息化局
市公安局
市交通运输局
市教育局
市科学技术局
市林业局
市民政局
市农业农村局(乡村振...
市人力资源和社会保...
市商务局
市审计局
市生态环境局洪江市...
市市场监督管理局
市水利局
市司法局
市统计局
市退役军人事务局
市卫生健康局
市文化旅游广电体育...
市信访局
市医疗保障局
市应急管理局
市住房和城乡建设局
市自然资源局
安江镇
岔头乡
大崇乡
江市镇
龙船塘瑶族乡
茅渡乡
黔城镇
群峰乡
沙湾乡
深渡苗族乡
熟坪乡
太平乡
塘湾镇
铁山乡
托口镇
湾溪乡
洗马乡
雪峰镇
岩垅乡
沅河镇
登录
|
注册
市政府
政务公开
政务服务
互动交流
政府数据
走进洪江
首页
>
政务公开
>
部门信息公开目录
>
市自然资源局
>
通知公告
>
出让公告
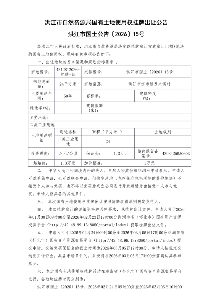
洪江市自然资源局国有土地使用权挂牌出让公告 洪江市国土公告〔2026〕15号
发布时间:2026-01-30 11:25
信息来源:洪江市自然资源局
打印本页
关闭窗口
分享到